menu

Задача №8699

С высокой башни одно за другим бросают два тела с одинаковыми по модул

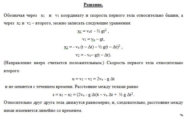
С высокой башни одно за другим бросают два тела с одинаковыми по модулю скоростями  vo. Первое тело бросают вертикально вверх; спустя время  Δt  бросают второе – вертикально вниз.  Определить скорость тел относительно друг друга и расстояние между ними в момент времени  t > Δt. 

С высокой башни одно за другим бросают два тела с одинаковыми по модулю скоростями  vo. Первое тело бросают вертикально вверх; спустя время
Категория: по физике | Просмотров: 1 | Рейтинг: 1.0/1